
2025香港与内地交通卡攻略:全国通、一卡通、岭南通的区别及用法
- 香港人北上旅游已成为一种趋势。 看到这一点,八达通公司联合推出了:全国通、岭南通、深港一卡通。 本文整合三张卡的基本购买信息,从价格、应用、增值方式等方面为您选择最适合您的跨境交通卡。 “全国通卡”、“一卡通”和“岭南通”有什么区别?
一:“八达通—全国通卡”

介绍:
港人北上玩乐除了要准备电子支付餐饮食宿之外,还需要解锁乘坐公共交通的方式。
目前大湾区大部分交通方式都支持电子钱包,只要你有微信支付HK、支付宝HK和八达通Pro,基本上就可以轻松乘车。
当然,一些香港人还是不太习惯使用,尤其是依靠八达通“一卡走天下”的香港人。
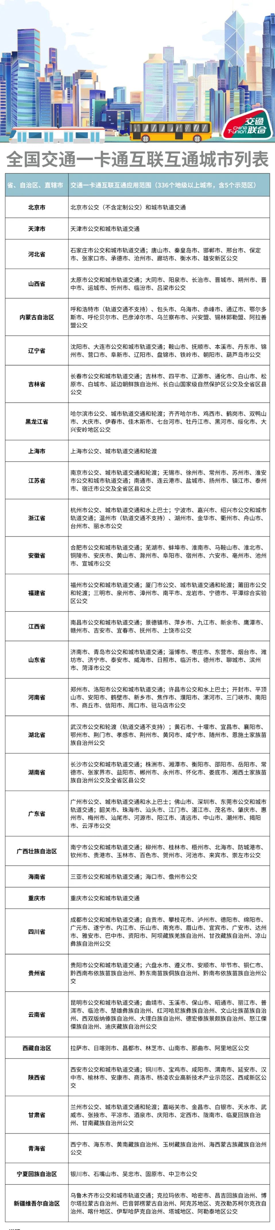
有鉴于此,八达通推出了适用于内地336个城市公共交通系统的实体卡“全国通卡”。
八达通“全国通”交通卡可在香港及内地使用。 一张全国通卡,即可畅游香港及内地交通,让北上出行和消费更便捷!
售价:
“八达通—全国通卡”首创版属于实体卡,以港元储值,每张售价88港元,储值限额为3000港元。
在内地可自动兑换为人民币支付,方便香港市民北上及内地居民南下香港旅游消费。
购买渠道:
目前,“八达通—全国通卡”首创版在香港全线Circle K便利店及7个指定港铁站的客务中心发售。
市民可以在全线Circle K便利店,以及红磡站、落马州站、上水站、粉岭站、荃湾站、九龙塘站及金钟站的指定港铁站客务中心购买。
充值方式:
「全国通卡」的增值方法,包括使用八达通手机App、自动增值服务、公共交通设施和零售商户等现金增值点增值。至于在内地,可在深圳市深银联「易办事」自助缴费终端机,进行港币增值。
使用范围:
「全国通卡」可在内地贴有「交通联合」标志的公共交通工具使用,包括逾336个城市、超过3.8万条公共巴士线,以及48个城市的地铁轨道交通铁路和城市渡轮使用。
在香港,「全国通卡」与目前流通的八达通卡一样,涵盖交通、零售和餐饮等范畴的支付服务,在香港可当作一般八达通,在180,000个消费点使用。
但在内地则只能用作支付乘搭公共交通工具,不能用于零售等。

二:“深港一卡通”

介绍:
深港两地之间的交通往来迅速升温,香港与内地居民“双向奔赴”“说走就走”,内地居民南下购物,香港居民北上消费正成为新潮流。
深港互通行卡又称“深港一卡通”,是深圳市深圳通有限公司和八达通卡有限公司联合发行的非接触式智能IC卡,卡上有深圳通电子钱包(符合交通部全国交通一卡通标准)和八达通电子钱包,分别使用人民币和港币充值。
让持卡者在香港和内地的327个城市,如北京、上海等地方畅行无阻,并可在深圳的公交和地铁进行支付、香港的便利店、巴士和地铁等进行消费。
购卡只需68元人民币,免除押金。更值得期待的是,该卡计划与澳门实现互联互通,进一步扩大其使用范畴!
售价:
售价是68元人民币。
购买渠道:
目前,“深港一卡通”仅在深圳发售,市民可通过深圳通APP、自营客服网点购买,也可以在深圳地铁口岸站(罗湖、福田、皇岗口岸、蛇口港、文锦渡、莲塘口岸、福田口岸)和口岸站自助终端,以及邮政50多个支局营业网点购买。
需留意因深圳湾口岸没有地铁,所以该处暂不提供购卡。
充值方式:
「一卡通」具有深圳通电子钱包和八达通电子钱包,分别使用人民币和港币增值。
深圳通人民币钱包充值点,包括深圳通App、深圳通客服网点、深圳通智能微客服终端、深圳通自助客服终端及深圳地铁车站客服中心。
至于八达通港币钱包充值点,包括深圳地铁1、2、5号线车站及4号线福田口岸站的银联易办事自助机、香港八达通客服网站、香港各大便利店、以及八达通App。

使用范围:
持有「一卡通」可在香港及内地逾300个城市公共交通用作支付费用。
在使用上,除了深圳的公交和地铁外,持卡者也可以在香港的便利店、巴士和地铁上消费。
三:“岭南通·八达通”全国交通一卡通

介绍:
为助力粤港澳大湾区建设及全国交通一卡通互联互通,广东岭南通股份有限公司、广州羊城通有限公司与八达通卡有限公司联合发布「岭南通·八达通」全国交通一卡通联名卡。
每张卡均内置香港八达通及内地公交、地铁互联互通的功能,卡片采用「单芯片双电子钱包」的模式。
卡内设有两个独立的电子钱包,一个为全国互联互通人民币钱包,另一个为八达通港币钱包。
市民往来香港与内地只需一张『岭南通·八达通』全国交通一卡通联名卡就可在香港与内地300多个城市搭乘公交地铁,实现一卡自由行。
售价:
售价是70元人民币
购买渠道:
「岭南通」内置香港八达通及内地公交、地铁互联互通的功能,可通过「岭南精选+」小程式、岭南通文化产品店铺、「羊城通x穗康生活」小程式商城线上购买,售价是70元人民币。
充值方式:
「岭南通」采用「单芯片双电子钱包」的样式,内置人民币钱包和港币钱包,两个钱包互相独立充值使用。
卡内的人民币钱包,可通过广东省内「岭南通」标志的充值点,或通过手机NFC功能贴卡在线充值;港币钱包则可通过香港境内的八达通充值点现金充值,或八达通App进行手机NFC贴卡支付充值。
若使用在线为「岭南通」的人民币钱包充值,市民需开设内地版支付宝、微信支付或银行卡账户,才能通过微信小程式、羊城通App等进行充值。
使用范围:
持有「岭南通」的市民,可用作支付香港与内地超过300个城市公交地铁的费用。

购物轻松拿返现,买入永远“最低位”!您永远有渠道比您朋友们买得便宜!
注册Extrabux后,在国内外7,000+个商家上购物,最高白拿30%的返利!(我的迎新奖励如何变成可用?)
国外海淘:各大品牌美国/英国等国外官网、美国/英国等国外各大百货官网、The Wall Street Journal, eBay, LUISAVIAROMA, 24S, Michael Kors, Coach Outlet, Dell Technologies, Total Wine & More, 美国丝芙兰官网, Lookfantastic, Macy's梅西百货, iHerb, SSENSE, 雅诗兰黛, 耐克等
国内:Nike香港, Adidas香港, LUISAVIAROMA中国, FARFETCH中国, 阿里巴巴, Apple 中国, 周生生, Hotels.com香港, 京东, 淘宝, iHerb中文官网, Shopee蝦皮, Bodyguard Apotheke等