
2025澳洲482(TSS)签证申请指南(职业清单+申请条件与流程+材料和费用+转PR条件+常见问题)
- 澳洲雇主担保(482签证)目前受到越来越多的技术移民关注,不仅因为它配额充足,还因为它在签证审理中享有优先审理权,是目前澳洲最具竞争优势的移民类签证。特别是2022-2025年,基本上是澳洲雇主担保签证再次崛起的一年,因为疫情之后澳洲诸多领域都在缺人,尤其是各类的技术型人才,包括厨师、IT技术人员、工程师等等,因此也吸引了不少人前往申请该类签证。那么什么样的澳洲雇主才有资格做担保?哪些人可以申请澳洲482签证呢?482签证申请条件有哪些?申请482工作经验要求有哪些?哪些职业可以申请?需要哪些资料?具体的申请费用是多少?办理时间要多久?一般有效期是多久?有什么年龄要求呢?澳洲482签证如何转PR?可以续签吗?今天小编就为大家主要介绍澳洲482签证如何办理~内含详细澳洲482签证申请条件、所需资料、办理流程、申请费用以及相关注意事项等等。
什么是澳洲482签证?
澳洲雇主担保移民482签证,也称为TSS(Temporary Skill Shortage visa)临时技术短缺签证,是澳洲政府为澳洲企业从海外聘请各类专业人士或技术工人而设立的一种临时工作签证,旨在以一种快速、灵活的方式来填补短期到中期的技术工人短缺,满足劳动力市场的需求,是澳洲取代原澳洲457签证的澳洲移民项目。由雇主提名申请人,并担保申请人为其工作。
TSS(482)签证是雇主担保签证系列中的临时签证类别,签证分为短期、中长期和劳工协议,最长可达4年。其中,持有中长期482签证并为提名的雇主工作满3年后,可申请186/187雇主担保永居签证,劳工协议以具体协议为准。
【482签证类型】
(1)短期类别(Short-term stream)
适用于有澳洲雇主可以提供真实担保的短期技术工作者,该类别申请人的职位必须在短期技术职业列表(STSOL)上。
获得此类482签证的申请人可以为其担保的雇主工作不超过两年,或续签一次不超过四年(除非与自贸协定冲突)
注:香港护照/ BNO持有人需持有4年可以直接转189/191PR
(2)中期类别(Medium-term stream)
适用于有澳洲雇主可以提供真实担保的中长期技术工作者,该类别申请人的职位必须在中长期技术职业列表(MLTSSL)上或在偏远地区额外职业列表(ROL)上。
获得此类482签证的申请人可以为其担保的雇主工作不超过四年,或申请续签。
注:香港护照/ BNO持有人需持有4年可以直接转189/191PR
(3)劳工协议类别(Labour agreement stream)
适用通过劳工协议获得雇主担保的申请者。
注:普通申请人不适用
【申请条件】
由于澳洲482签证分为三类:不可以转PR的短期类别、可申请转为PR的中期类别、和普通申请人不适用的劳工协议类别,因此针对不同类别的申请人有不同的额外要,具体申请条件及要求如下:。
| 澳洲雇主担保移民482签证的整体要求(无论申请哪个类别,都需要满足) | ①获得有担保资格的雇主的职位提名; ②满足提名职业的技能和资格要求,完成相关的职业评估; ③满足英语语言要求; ④澳洲境内申请人需持有过桥签证(Bridging A/B/C visa); ⑤身体健康,无犯罪记录; ⑥满足所申请的签证类别的额外要求。 |
| 澳洲482签证短期类别(Short-term stream)的额外申请要求 | ①需要至少两年的与提名职业相关的工作经验,相关工作经验必须在递交申请前的过去5年中获得; ②满足GTE标准; ③提名职位必须在短期技术职业列表(STSOL)上; ④英语语言要求达到雅思5分且单项不低于4.5分,或同等水平; ⑤只能续签一次,无法申请转永居。 |
| 澳洲482签证中期类别(Short-term stream)的额外申请要求 | ①需要至少两年的与提名职业相关的工作经验,相关工作经验必须在递交申请前的过去5年中获得; ②提名职位必须在中长期技术职业列表(MLTSSL)上或在偏远地区额外职业列表(ROL)上; ③英语语言要求达到雅思4个单项不低于5分,或同等水平; ④可无限制续签,工作3年后可转澳洲雇主担保186/187永居签证。 |
| 注:澳洲雇主担保移民的额外申请要求,包含满足劳动合同上规定的年龄、职业和英语等要求。由于劳工协议类别属于澳洲政府特许类,所以不适合普通申请人。 | |
【适用范围】
申请者适用范围:TSS(482)签证适用申请的人群非常广泛,留学生、技术人士、白领及商务人士等都可以申请;可申请的职业类别多样,厨师、汽修工、建筑工人、电焊工、钳工、IT工程师、幼教、电工、木工、会计、社工、护士、建筑师、项目管理等职位均可申请。
雇主适用范围:可提供担保的雇主群体也非常多元,餐厅、工厂、学校、贸易公司、超市、进出口公司、传媒公司、建筑公司、房地产开发公司等。
地域适用范围:TSS(482)签证对雇主和提名职位的工作地点也没有地域限制,适用于澳洲各地。
【482签证优势】
TSS(482)签证可申请的专业和行业种类丰富,语言要求不高,许多不能直接办理独立技术移民的专业都可以通过雇主担保的形式来实现移民;
TSS(482)工作签证没有对个人及公司资产做出严格的要求;
签证持有者可多次往返澳洲,可携带符合条件的家属同时申请;
持有签证期间,未成年子女可以申请免费就读澳洲公立学校(以学校和当的决定为准)。
最新澳洲482签证政策及规定
以下482签证新政策适用于2023年11月25日之后递交的482转186过渡类申请(186 transitional stream)以及在该日前递交的但未批准的申请。
1、关于482签证的改变
从11月25日起,短期职业清单的482签证持有人可以在澳洲境内递交超过2个482签证。目前政策下,该类申请人只能在境内递交最多2个482申请,第3个申请需要离开澳洲递交。
如果482签证在该日期前过期,那么仍需要在境外递交第3个482证。
2、关于482转186永居的新政策
申请人职业在移民局中长期、短期、偏远地区职业清单,都可以通过482转186拿永居。新政实施后,市场营销、设计师、管理层职业等常见职业都可以申请482转永居。
482签证持有人为雇主工作2年后可以转186永居,2年的工作需要和482期间的职位一致。目前政策下,要求为雇主工作3年,新政缩短为2年。
187过渡类申请只适合少数满足要求的457和482持有人。注意目前187签证已经被494签证取代;
年龄豁免: 如果你是偏远地区医师(regional medical practitioner)以及高收入申请人(high income earning),递交186申请时年龄可以超过45岁。该类申请人只需要持有482签证2年后可以转永居。
怎么申请澳洲482签证?
一、哪些人可以申请澳洲482签证?
在澳洲雇主担保签证的办理中,不仅需要对申请人资格进行审核,还有一个大家经常忽视,但却至关重要的问题就是—雇主是否达到担保的资格。以下是详细申请澳洲482签证资格汇总:
TSS(482)签证对雇主的要求 |
|
TSS(482)短期签证持有者要求 |
|
TSS(482)长期签证持有者要求 |
|
二、所需资料
澳洲482签证需要准备的材料比较复杂,在细节处理及材料的完备性方面都有很高的要求,在申请482工作签证时,申请人需要准备以下材料:
(1)个人材料
护照和身份证明文件
近期护照照片
出生证明和家庭关系证明
结婚证或伴侣关系证明(如果适用)
(2)雇主材料
雇主担保函
公司注册证明和税务文件
雇主相关证明和资质文件
(3)工作相关材料
职业资格证书和工作经验证明
雇主提供的工作合同和职位描述
(4)英语语言要求证明
英语水平测试成绩单,如雅思、托福成绩
豁免英语要求的相关证明(如母语为英语的国家护照)
如果需要进一步了解更多信息,或预约咨询,请联系:
悉尼:电话: +61 (0)2 9252 0449, 邮件: enquiries@homemigration.com
珀斯: 电话: +(61 08) 9218 9989, 邮件: info@homemigration.com
德黑兰: 电话: + 9821 88202045-48, 邮件: tehran@homemigration.com
三、澳洲482签证申请方式及流程
1、申请方式
(1) 在线申请
澳大利亚政府提供了在线签证申请系统,申请人可以通过点此进入官方网站提交签证申请。具体步骤如下:
在澳大利亚内政部网站搜索并选择适合的签证类别。
创建账户并登录在线申请系统。
填写申请表格并上传所需材料。
缴纳申请费用。
提交申请。
等待签证批准。
(2)邮寄申请
除了在线申请,申请人也可以选择邮寄签证申请。具体步骤如下:
在澳大利亚内政部网站下载并打印适合的签证申请表格。
填写申请表格并准备所需材料。
将申请表格和材料邮寄至澳大利亚移民局指定地址。
缴纳申请费用。
等待签证批准。
2、申请流程
第1步:雇主申请担保
雇主需要向澳大利亚移民局递交担保申请,并提供相关的雇佣计划和材料。
移民局将评估雇主的申请,包括雇主的声誉、财务状况和雇佣计划的合理性。
第2步:申请人递交签证申请
一旦雇主的担保申请获得批准,申请人可以递交482工作签证申请。
第3步:申请人需要填写并递交签证申请表,并提供所需的申请材料。
第4步:签证批准和签证颁发
一旦申请通过审批,申请人将收到签证批准通知。
申请人可以在澳大利亚境内或境外领取签证。
注意:
收到移民局申请结果通知之前,不能前往澳大利亚(适用于澳洲境外的申请人)
签证获批时,申请人可在澳洲境内也可以在澳洲境外,申请结果由移民局书面通知申请人。一旦申请通过,申请人即可开始在澳大利亚工作。
澳洲482签证需要通过澳大利亚移民局的网站或代理公司申请工作签证,并在线提交所有必要的文件。
四、澳洲482签证费用及申请时间
1、482 签证(TSS)费用
申请482工作签证需要支付一定的签证申请费。这个费用是无论申请人的年龄、职业和签证类型都是相同的。根据澳大利亚移民局的规定,澳洲482 签证申请费如下:
| 签证类别 | 基本申请费 | 18 岁及以上申请人需额外付费 | 18 岁以下申请人的额外费用 | 随后的临时申请费 | |
| 临时技能短缺签证(482 类) | 短期类别 | AUD1,455 | AUD1,455 | AUD365 | AUD700 |
| 中期类别 | AUD3,035 | AUD3,035 | AUD760 | AUD700 | |
| 劳工协议类别 | AUD3,035 | AUD3,035 | AUD760 | AUD700 | |
注意:在申请澳洲482工作签证过程中,申请人还需支付一些与签证申请相关的费用,包括体检费、英语考试费和材料翻译认证费用:
体检费用根据申请人的健康状况和所在地的不同而有所差异。
英语考试费用是针对申请人需要提供英语能力证明的情况下产生的。
而材料翻译认证费用是为了将非英语文件翻译成英文并获得相关的认证而支付的费用。
2、482 签证(TSS)处理时间
482雇主担保临时签证的审理时间均有不同程度的缩短,其中:短期职业列表的审理时间为5-11个月,而中长期职业列表的审理时间为4-8个月。
如果你的职业在PMSOL优先紧缺职业列表上,可以获得优先审理的优势,如果申请人在境外还可以申请豁免入境。均有不同程度的缩短,其中:短期职业列表的审理时间为5-11个月,而中长期职业列表的审理时间为4-8个月。
如果你的职业在PMSOL优先紧缺职业列表上,可以获得优先审理的优势,如果申请人在境外还可以申请豁免入境。
以下是不同流程时间:
482签证(短期类别):25% 的申请:44 天;50% 的申请:83 天;75% 的申请:12 个月;90% 的申请:15 个月
482签证(中长期类别):25% 的申请:30 天;50% 的申请:46 天;75% 的申请:3 个月;90% 的申请:9 个月
劳动协议:25%的申请:34天;50%的申请:50天;75%的申请:3个月;90%的申请:7个月
申请澳洲482签证注意事项:
申请人在申请482工作签证时需要注意以下事项:
(1)提前准备材料
根据官方要求,申请人应提前准备和整理好所需的申请材料,确保材料的完整性和准确性。
(2)配偶及家庭成员申请
如果申请人希望将配偶及家庭成员一同申请签证,需要同时提交其相关的申请材料。
(3)关注签证申请进度
申请人可以通过澳大利亚移民局的在线系统查询签证申请进度,并及时关注与移民局的联络。
(4) 遵守签证条件
一旦获得482工作签证,申请人需要遵守签证的条件和限制,如在规定时间内就业和履行税务义务。
国内外生活省钱攻略
如果你喜欢网购和海淘,一定不要忘记使用Extrabux返利网下单拿现金返利哦(Extrabux返利网是什么?)不仅汇集了超过10000+商家的优惠折扣,通过extrabux链接下单成功后还可拿到最高90%现金返利!
无论你是在各大购物平台购买奢侈品、电子产品,还是服饰鞋包、母婴用品,又或者是订机票酒店,打车租车,购买视频音乐会员等都能拿到超高返利哦,所以赶紧注册Extrabux吧,新用户注册还有$20的迎新奖励!!(支持多种提现方式)另外,邀请朋友注册Extrabux并且在任一合作网站上成功下单的话,还可额外获得$5的现金奖励~
像国内的京东(最高18-20%返利);网易严选 (最高12-14%返利);国外walgreens(5-6%返利);cvs.com(0.5-1%返利);Walmart (3.5-4%返利),Sam's Club山姆会员商店(最高15%返利),丝芙兰(4-5%返利)等都能用得着!
澳洲482签证如何转永居?
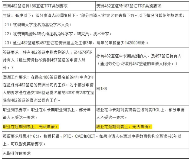
如果申请的是澳洲482签证的短期类别,那就相当于申请了最长达四年期限的工作签证,无法转PR;如果申请的是澳洲482签证的中期类别,那就可以在工作三年后申请转为澳洲移民186/187永居签证。以下是具体澳洲482签证转永居流程:
1、澳洲482签证转永居要求
年龄要求:年龄在45周岁以内;
合法签证:持有482签证为雇主工作满2年;
英语要求:雅思达到4个6;
职业评估:需要通过职业评估;
雇主担保:需要雇主提供担保。
以下为澳洲482签证转186/187的申请具体要求:

2、澳洲482签证转永居方式及流程
482签证转永居有两种途径:
第一种是186 TRT通道:拿到482签证后再继续为同一雇主工作3年、满足雅思成绩之后可以转186,从而获得永居签证。
第二种是186 Direct Entry通道:目前所有工作经验(不一定是482之后的工作经验)积累够3年,满足英语成绩和职业评估后,就可以直接申请一步到位的186。
区别:
186 Direct Entry比186TRT要快很多,好处是不需要为同一个雇主工作满三年,可从多个雇主那里拼凑工作经验;但需要职业评估。而且186DE对雇主的要求会更高一些。
186 TRT的好处就是可以免掉职业评估,但是需要为同一个雇主工作满3年,不能从多个雇主那里拼凑工作经验!
186 TRT通道 (482转)
在新政前,短期职业列表上面的申请人只能申请两年的482,并且没有途径申请186(PR)签证的。大部分短期类别的申请人想要拿到永居,只能先去偏远地区走494再转191。
但是现在,新政给了短期职业列表上面的申请人更多的机会留在澳大利亚、留在大城市! 只要申请人的提名职业在职业清单,就有机会申请PR!
申请要求:
申请人年龄在45岁以下,部分申请人可以豁免;
雅思4个6或者PET ACADEMIC 每一项50分;
持482签证为同一个雇主至少工作满3年。
签证申请费用: $4,240
拿到482签证后再继续为同一雇主工作3年、满足英文成绩(雅思4个6或者PET ACADEMIC 每一项50分)之后可以转186,从而获得永居签证。
186 Direct Entry通道
第二种是186 Direct Entry通道:
申请要求:
申请人年龄在45岁以下,部分申请人可以豁免;
雅思至少每项6分或PTE 每项至少50分;
有3年和职位相关的全职工作经验;
有职业评估。
签证申请费用: $4,240
目前所有工作经验(不一定是482之后的工作经验)积累够3年,满足英语成绩和职业评估后,就可以直接申请一步到位的186。
有3年全职工作经验。这部分需要很好的规划和准备,在毕业后合理地利用485和482签证最大化的积累工作经验。 如果合理有效地规划,拿到3年全职经验完全可以实现!
3、审批时长
根据目前移民局给出的签证审理速度,482签证50%的申请者可以在3个月内获批。186签证Direct entry,50%的申请者可以在5个月内获批;TRT,50%的申请者可以在9个月内获批。
此外,如果职业在PMSOL(优先审理职业清单),还可享受优先审理权。
如果你目前有一份稳定的工作和雇主担保,那么通过482工签移民应该是一个相对快捷和稳妥的移民方式。
关于澳洲482签证工资待遇
根据澳大利亚移民局的要求,482工签持有人的工资必须与其行业基本工资持平,目前最低的基本年薪是53,900/年,外加养老保险金10%,每周38小时的基本工作时间。具体工资请参照行业的基本工资水平。
澳大利亚482工作签证适合有一定的经济基础,具备基本英语能力,愿意不断学习努力工作,或有移民倾向的申请人。482工签适合工薪阶层,小康阶层来澳洲。
其他澳洲482签证相关问题
1、谁可以申请临时技能短缺签证(482类),可以停留多长时间?
TSS签证有短期签证,中期签证和劳动协议签证。在短期技能职业名单(STSOL)上具有职业的申请人有资格获得最长两年的签证(可续签一次,再延长两年),而在中长期战略技能清单(MLTSSL)上的申请人可以最多可申请四年,三年后可申请永久居留权。
2、可以在申请临时技能短缺签证(482类)时包括家人吗?
是。配偶/伴侣和受抚养子女可以作为受抚养家庭成员加入TSS签证申请中。这些家庭成员还将享有不受限制的工作和学习权利。
3、TSS签证到期后可以续签吗?
如果你的签证是授予STSOL上的职业的,则可以重新申请另一份两年的TSS签证。如果你的职业是通过MLTSSL进行的,则可以将TSS签证再续签4年,或者转为永久居留权。
4、TSS签证的处理时间是多长时间?
短期签证需要大约12-15个月的签证,中期签证需要3至9个月的签证。
5、澳洲482签证能换雇主吗?
可以更换雇主,但是482签证拥有人要有豁免情形才可以,不然就只能够为给你提名的雇主或者是和雇主相关的公司工作。
如果雇主的公司因为经营不善倒闭了,或者是被雇主开除了,这种情况下是可以更换雇主的,但是流程有些复杂。
6、新雇主应该给申请人递交482还是186提名?
目前移民局显示有百分之七十五的186DE Stream的提名要11个月才能审批完成,如果是新雇主递交186DE提名的话,会受到条款的限制,不能够在186提名获批前给新雇主工作,就导致在工作上有了几个月的空窗期,这不太利于证明新雇主提名岗位的重要,所以小编建议不要直接递交186DE的提名,先递交482提名,这样才可以快速的开始工作。
7、482签证是否有年收入要求?
有的。482签证要求签证对签证申请人的最低年收入要求为7万+,具体要看所属行业及提名职位。
8、482签证没有年龄限制,那么482转186签证时是否有年龄限制?
482签证转186签证时要求申请人的年龄在45周岁以下,除非能够满足豁免条件。在拿到482签证时,如果申请人的年龄能够在43岁以下,那么将预留出2年的全职工作时间,以便申请人45岁前递交186永居签证申请。
9、482签证两年工作经验具体要求是怎样的呢?
首先,这个工作经验不需要是澳洲境内的,国内的工作经验也可以,只要是5年之内的,且与你的担保提名工作岗位高度相关就可以了
其次,这个工作不用是连续进行的,5年内时间加起来一共有2年就好了
最后,就是这个工作最好是全职,如果是兼职的话也会被考虑,但是全职最保险。
10、拿到482签证后一定要满足工作经验要求才可以转永居吗,工作经验不足但是存款丰厚是否有机会申请186签证呢?
不能。拿到482签证后须有至少2年的提名职业工作经验、且能够提供相关材料方能申请186永居签证(即在482签证获批后2年方可递交186TRT类别的签证申请)。若申请人在482签证下签1年后已在提名职位工作满3年,即可直接递交186DE类别的签证申请,无需等2年。
11、已有相关工作经验,同时满足英文及年龄要求,是否就一定可以递交482签证申请呢?
不一定。482签证一般分为3个阶段,且缺一不可:雇主担保,雇主提名,签证申请。能够看出来,这类签证的大前提就是一定要有符合担保资质的雇主公司愿意为签证申请人担保此类签证。如果找不到适合的雇主做担保,申请人是无法仅凭自身条件申请此类签证的。
12、TSS签证持有人可以申请PR吗?
482类临时技能短缺签证分为2类。 你将能够申请澳大利亚永久居民,但你的雇主需要通过雇主提名计划 (186)/地区担保移民计划 (187) 进行担保。
13、可以延长临时技能短缺(482 类)签证吗?
是的,可以延长你的澳大利亚 481 签证,并且没有任何限制。 这是由于Visa 482没有年龄限制的情况。 因此,你可以根据需要随时延长你的澳大利亚 482 签证。
更多相关指南:
2025澳洲打工度假签证(WHV)申请攻略(最新政策+条件+流程+时间+材料及费用+常见问题)
2025澳洲探亲签证(600类)申请攻略(最新政策+办理流程+材料与费用+邀请函+延期/续签+常见问题)
2025澳洲学生签证申请及续签攻略(类型+办理流程+材料与费用+有效期+常见问题)
2025澳洲永居PR/绿卡申请攻略(移民条件+方式+好处+申请流程及材料+续签+免签国家+常见问题)
2025澳洲合法兼职渠道及求职网站推荐 - 在澳留学生赚外快及网上赚钱必备!(兼职推荐+30%返利)
2025澳洲ETA旅游电子签证申请指南(最新政策+办理流程+时间+材料和费用+照片要求+常见问题)
2025澳洲悉尼机场免税店购物攻略(营业时间+位置+品牌大全+必买推荐+支付方式+预约)
12个澳洲订酒店的网站及App推荐 (25%返利+酒店推荐+入住指南)- 澳洲留学生、自由行订房首选!
10个靠谱的澳洲代购平台/App推荐(5%返利)- 奢侈品、奶粉、保健品、护肤品等直邮中国!
10个澳洲主流购物网站及跨境电商平台推荐(4.6%返利)- 低价购奢侈品、美妆护肤、保健品、家具家电等!
2025澳洲订机票的网站及App推荐 - 墨尔本、悉尼回国机票购买指南!(航班取消/改签+省钱技巧+注意事项)

购物轻松拿返现,买入永远“最低位”!您永远有渠道比您朋友们买得便宜!
注册Extrabux后,在国内外7,000+个商家上购物,最高白拿30%的返利!(我的迎新奖励如何变成可用?)
国外海淘:各大品牌美国/英国等国外官网、美国/英国等国外各大百货官网、The Wall Street Journal, eBay, LUISAVIAROMA, 24S, Michael Kors, Coach Outlet, Dell Technologies, Total Wine & More, 美国丝芙兰官网, Lookfantastic, Macy's梅西百货, iHerb, SSENSE, 雅诗兰黛, 耐克等
国内:Nike香港, Adidas香港, LUISAVIAROMA中国, FARFETCH中国, 阿里巴巴, Apple 中国, 周生生, Hotels.com香港, 京东, 淘宝, iHerb中文官网, Shopee蝦皮, Bodyguard Apotheke等
