
2025中国海关入境携带物品规定+入关攻略(关税+误区) - 华人、留学生回国探亲必知!
-
年关将至,很多华人、留学生应该都会选择回国探亲,那么国内的亲朋好友有没有让你们帮忙带各种各样的化妆品和包包呢?如果有,你可要好好了解一下中国海关入境携带物品的相关规定哦,千万不要在回国的第一程就被中国海关拦下,缴税缴到心痛,严重的甚至还影响诚信记录。首先请记住随身行李入境免税额度只有「RMB 5000 + 3000」,更多入关攻略请查看小编为你整理的这篇文章,包含了各种商品的完税价格表、入关缴纳关税常见误区以及中国海关入境违禁物品清单等,希望对你有所帮助!
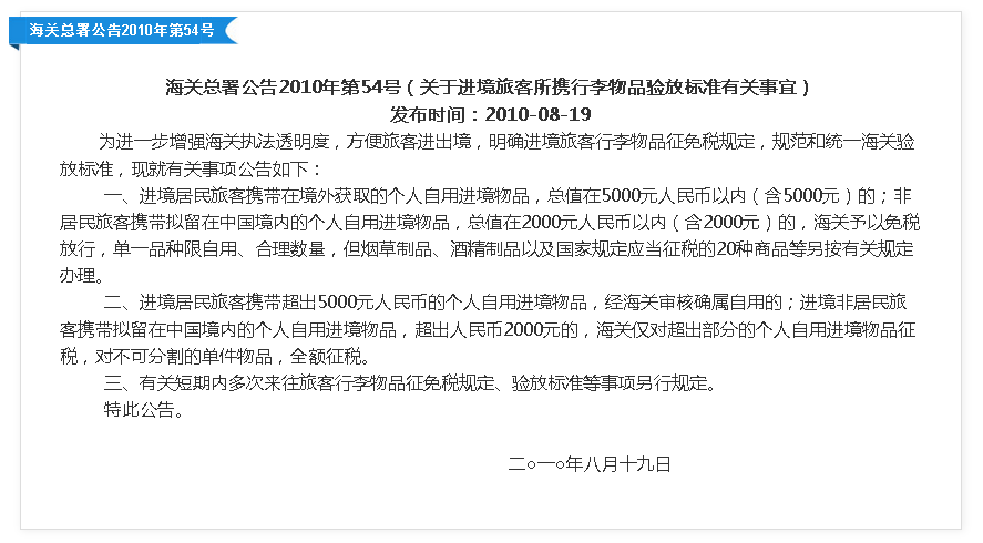
根据海关总署2010年第54号公告,自用进境物品免税额度为5000元。

划重点
起征点5000元,5000元以下不征税
进境居民旅客携带在境外获取的个人自用进境物品,总值在5000元人民币以内(含5000元)的;非居民旅客携带拟留在中国境内的个人自用进境物品,总值在2000元人民币以内(含2000元)的,海关予以免税放行,单一品种限自用、合理数量,但烟草制品、酒精制品以及国家规定应当征税的20种商品等另按有关规定办理。
根据《海关总署公告 2007 年第 72 号》,「酒精饮料超过1500毫升(酒精含量12度以上),或香烟超过400支,或雪茄超过100支,或烟丝超过500克」则需要申报。
根据《海关总署公告 2004 年第 7 号》(关于对 20 种商品停止减免关税和进口环节增值税),以下 20 种商品不能免税:电视机、摄像机、录像机、放像机、音响设备、空调器、电冰箱(电冰柜)、洗衣机、照相机、复印机、程控电话交换机、微型计算机及外设、电话机、无线寻呼系统、传真机、电子计数器、打字机及文字处理机、家具、灯具和餐料。
要向海关证明自用
如何证明:
1.最基本的就是要去掉吊牌,拆掉包装盒。
2.如果可以,把贵重物品穿在身上、背在身上、戴在手上。
3.不必要托运的全部随身带。
普通物品超出部分征税,但对于不可分割物品,全部征税
比如说,带了不少衣服、包、鞋,价值 RMB 8000,那么从中挑选一两件价值 RMB 3000 的出来缴税即可;但如果带了一个 Prada的包价值 RMB 10000,那就需要全额缴税。
免税额度是按照家庭同行成员计算,不是个人
同行的家庭成为要一起申报,共同享有5000人民币免税额,超过部分统统按行邮税征缴。
另外,根据中国海关总署《关于暂不予放行旅客行李物品暂存有关事项的公告》里规定:中国旅客进境携带在海外获取的个人自用进境物品,若不在“自用合理数量”范围内,海关将暂不予放行,并对物品进行暂存。海关暂不予放行的物品自暂存之日起三个月内 ,旅客应当办结海关手续,逾期不办的由海关依法对物品进行处理,就是没收你的东西再拍卖掉。接下来我们来看看到底是哪五类行李不予放行:
1. 旅客不能当场缴纳进境物品税款的;
2. 进出境的物品属于许可证件管理的范围,但旅客不能当场提交的;
3. 进出境的物品超出自用合理数量,按规定应当办理货物报关手续或其他海关手续,其尚未办理的;
4. 对进出境物品的属性、内容存疑,需要由有关主管部门进行认定、鉴定、验核的;
5. 按规定暂不予以放行的其他行李物品。
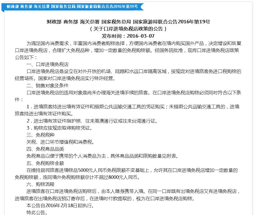
除了5000元的免税额度,作为配套政策,口岸进境免税店还有3000额度,政策依据是财政部、商务部、海关总署、国家税务总局、国家旅游局公告2016年第19号:

中国在一些口岸大规模增设了进境免税店,方便游客回国时在境内购买国外产品。(其中包括了广州白云、杭州萧山、成都双流等机场口岸,深圳福田、皇岗、沙头角、文锦渡口岸等水陆口岸。)为此,还专门扩大了部分免税品种,除了以往免税店常见的烟酒、化妆品等,中国游客热衷在海外购买的手表、眼镜、箱包、首饰、婴儿配方奶粉等也出现在口岸进境免税店里。所以需要带东西的童鞋,也可以选择在进境的时候在免税店购买,这样也省去了一部分的托运费。
总结起来,不管是留学生毕业还是旅游回国,随身携带行李免税额度仍然是「RMB 5000 + 3000」。
中华人民共和国进境物品完税价格表
海关总署公告2019年第63号(关于调整《中华人民共和国进境物品归类表》和《中华人民共和国进境物品完税价格表》的公告)中详细指出了各类物品的的完税价格和税率。
海关征税通常首先参考完税价格表,若表中未列明,则参考相同物品、相同来源地、最近时间的主要市场零售价格;若实际购买价格是审定完税价格的2倍及以上、或1/2及以下,应向海关提供真实交易的发票或收据,海关可根据这些凭证确定完税价格。打个比方,「键盘式笔记本电脑」审定完税价格人民币 2,000 元、税率 13%,应税260元。如购买价值超过6,000元,海关也可按(实际价值)× 13% 征收,两种处理方式均合法。实际操作中一般收260元,较少按申报价值核算。所以,个人行邮包裹是抽查,运气特别好的情况下,海关直接放过、一分不税,也是有可能的。
入关缴纳关税常见误区
虽然征税规定白纸黑字写着,但是相信很多留学生和华人朋友,还是有一些不解之处,下面我们一起来看看!!
1. 我带回国都是自己的东西,凭什么还要缴纳关税?
「自用物品不用缴纳关税」是错误的观念,没有任何法律依据。从法律上来说,所有进境物品都需要按规定申报和缴税。绝大部分旅客回国带的东西都是私人使用,也要缴纳关税(并且恰恰是2016年新政纳入监管的重点)。
2. 我的东西在美国已经缴税了,为什么回国还要缴双重税?
你在美国缴的税和中国的税没有关系。美国缴纳的是各州的消费税,回国入境时缴纳的是中国的关税,是完全不同的税种,不存在「双重税」。
3. 如何界定“自用范围”和“非自用范围”?
是否属于自用范围是海关说了算,主要是看合不合理。比如一个人带了五件衣服很正常,但是带了五个iPhone手机就明显不是自用范围。
4. 海关怎么判断,我是在国内买的,还是美国买的?
带发票,或者出境中国前,提前申报。
5. 我买了一块价值8000的表,带在手上也会被收税吗?
从法律上来说当然要。实际操作中,只有一块、戴在手上,海关较少查,收据建议留着以备万一。
6. 在机场免税店购买的东西算在5000免税额度里吗?
维持居民旅客入境物品5000元人民币免税限额不变的基础上,允许在口岸进境免税店增加一定数额免税购物额,共计不能超过8000元。也就是说免税店购物不包含在5000额度里,另外还有3000额度。
7. 美国绿卡公民,回国探亲自用品需要交税吗?
超出个人自用范围,同样征税,而且免税额只有2000人民币。不留在中国、离境时会带走的物品无需向中国缴纳关税,如遇海关检查如实声明即可。如果被征税了,保留好所有文件,离境的时候带回的物品应该可以退税,具体可咨询海关工作人员。如果真是自用,建议就不要带贵重的物品、只带必需的物品,以免增加不必要的麻烦。
8. 留学生最后一次回国,要带所有东西回国怎么办?
留学回国服务人员向海关提出申请,提交下列单证:
(一)《自用物品申请表》一式四联(经本人签字);
(二)本人有效的护照(正本及复印件);
(三)我国驻外使领馆出具的《留学回国人员证明》(正本及复印件);
(四)公安部门出具的境内居留证明(正本及复印件);
(五)其他证明文件,如毕结业证明、学历证明等。
9. 携带香烟回国要征税吗?
超过400只,即2条(10包一条来算),雪茄限100支,烟丝500克。
10.购买iPhone回国会被税吗?
手机、照相机属于不能免税物品,直接全额交税。其余不能免税的商品在文中已经列举出来了。
11. 海关的人怎么会知道这些物品的价格?
海关的人都非常懂行,连一些小众品牌都能认出来,各种爆款更是直接报出价格,所以不要想着蒙混过关。
12. 被中国海关开箱几率有多高?
没有美国海关高,但是一旦查到,就难逃被税。最好的办法是,把自己自用的物品,都用起来。通常来说,海关也是很通情达理的,如果发现你的东西都是自用,他们也不会特别为难你,他们的重点还是查代购。
中国海关入境违禁物品清单
1、各种武器、仿真武器、弹药及爆炸物品。
2、伪造的货币及伪造的有价证券。
3、对中国政治、经济、文化、道德有害的印刷品、胶卷、照片、唱片、影片、录音带、录像带、激光视盘、计算机存储介质及其它物品。
4、各种烈性毒药。
5、鸦片、吗啡、海洛英、大麻以及其它能使人成瘾的麻醉品、精神药物。
6、带有危险性病菌、害虫及其它有害生物的动物、植物及其产品。
7、有碍人畜健康的、来自疫区的以及其它能传播疾病的食品、药品或其它物品。
希望大家都可以顺利安全过海关,开开心心回家过年!话说大家在美国购物是去商场比较多呢,还是比较喜欢在网上购买呢!如果你喜欢网购,那么小编就不得不向你推荐Extrabux返利网!(Extrabux返利网是什么?),因为真的会省下不少钱呢!这里不仅汇集了来自英、美、法、德、意、日等多个国家超过10000个网站的优惠折扣,通过extrabux链接下单成功后还可拿到最高30%超级现金返利!无论你是想要买化妆品、奢侈品包包,还是电子数码产品,Extrabux都能满足你,所以赶紧注册Extrabux吧!(支持多种提现方式)

购物轻松拿返现,买入永远“最低位”!您永远有渠道比您朋友们买得便宜!
注册Extrabux后,在国内外7,000+个商家上购物,最高白拿30%的返利!(我的迎新奖励如何变成可用?)
国外海淘:各大品牌美国/英国等国外官网、美国/英国等国外各大百货官网、The Wall Street Journal, eBay, LUISAVIAROMA, 24S, Michael Kors, Coach Outlet, Dell Technologies, Total Wine & More, 美国丝芙兰官网, Lookfantastic, Macy's梅西百货, iHerb, SSENSE, 雅诗兰黛, 耐克等
国内:Nike香港, Adidas香港, LUISAVIAROMA中国, FARFETCH中国, 阿里巴巴, Apple 中国, 周生生, Hotels.com香港, 京东, 淘宝, iHerb中文官网, Shopee蝦皮, Bodyguard Apotheke等
