
2025转运四方香港自提攻略+常见问题解答(自提地址+自提时效+费用)
越来越多人的爱上了海淘,能够以最合适的价格入手自己喜爱的物品是再幸福不过的事了。但是大多数国外电商比不支持直邮中国大陆,即使能够直邮高昂的价格也会让人望而却步,因此越来越多的人选择转运。而相比于转运到国内的地址,香港自提最大的优势就是免税,香港作为自由贸易港,不用清关交纳税费,尤其在转运奢侈品以及电子产品等价值不菲的商品时能为节省一大笔费用。目前很多转运公司都提供不同国家转运到香港的自提服务,今天小编主要给大家分享转运四方的香港自提攻略,包含自提地址、时效、费用以及一些常见的问题解答,感兴趣的小伙伴们快来看看吧!
转运四方香港自提点地址
目前转运四方在香港的自提点多达33个,除了离岛外遍布香港各区,应该是众多提供香港自提服务转运商之中自提点选择最多的一家。因此,无论你是专门从深圳过关取货的旅客,还是广东出发的一日游旅客,又或者是前往香港旅行顺便带走海淘商品的旅客,都能在计划行程时找到合适的自提点。
坐公共交通工具从深圳过关取货的旅客,推荐上水石湖墟自提点,屯门德荣自提点。原因是这两个自提点离地铁只有步行5分钟左右的路程,路费较低,并且任何时间都开门营业。
屯门自提仓
地址:香港新界屯门震环路三号德荣工业大厦9楼D室
电话:00852-23637800
营业时间:周一至周六 :10:30-19:30 (午膳14:00-15:00);周日、劳工及公众假期:12:00-17:00
乘车线路:
1.深圳湾过关:深西快件巴士B3M——>屯门铁路站总站下车——>步行5分钟(车资11港币)
2.落马洲口岸过关:小巴44B——>屯门铁路站总站下车——>步行5分钟(车资13港币)
3.罗湖口岸过关:乘坐地铁-东铁线,罗湖站——>上水火车站——>转乘小巴44A——>屯门铁路站总站下车——>步行5分钟(车资约33港币)
4.香港地区境内:地铁——>西铁-屯门地铁站A出口——>步行5分钟
上水自提仓
地址:香港特别行政区新界北区上水石湖墟龙琛路48号上水汇10楼1007室
电话:00852-25580868
营业时间:周一至周六 :10:30-19:30 (午膳14:00-15:00);周日、劳工及公众假期:12:00-17:00
乘车线路:
1. 福田口岸过关——>港铁落马洲站——>上水站(车资24.8港币)
2. 罗湖口岸过关——>港铁罗湖站——>上水站(车资25港币)
乘坐大巴抵港的一日游旅客,那么铜锣湾和油麻地这两个自提点则是最好的。不仅靠近市中心繁华商业区,而且附近就有直通巴士上车点,可以在最后离开香港的时候才提货。但需要注意的是这两个自提点周日和劳工假期是不开门营业的,并且市区的大部分工业商业大厦地方狭窄不允许当场拆箱也不允许在楼下随意丢弃大型纸箱,拆箱需谨慎。
铜锣湾自提点
地址:铜锣湾-香港轩尼诗道397号东区商业大厦12楼02-04室(铜锣湾地铁站A出口)
电话:00852-23899850
营业时间:周一至周六 :10:30-19:30 (午膳14:00-15:00);周日及劳工假期不营业,公众假期12:00-17:00
乘车线路:
1.深圳湾过关:新界区专线小巴33路/新界区专线小巴34路/新界区专线小巴35路( 流浮山站上车) ——> 西铁线 ——> 荃湾线 ——> 港岛线 (铜锣湾站B出口下车}
2.落马洲口岸过关:东铁线( 落马洲站上车)——> 新巴301路(伊利莎伯大厦站下车)
3.罗湖口岸过关:东铁线 ( 罗湖站上车)→ 新巴301路 (伊利莎伯大厦站 下车)
4.香港境内:地铁——>港岛线——>铜锣湾地铁站A出口
油麻地自提点
地址:九龙油麻地上海街438-444号同珍商业中心4楼(大厦入口于登打士街)
联系电话:00852-23890659
营业时间:周一至周六 :10:30-19:30 (午膳14:00-15:00);周日及劳工假期不营业,公众假期12:00-17:00
乘车线路:
1.深圳湾过关:新界区专线小巴34a9 厦村站上车) ——>西铁线 ——>荃湾线(油麻地站A1出口下车)
2.落马洲口岸过关:东铁线( 落马洲站上车) ——>观塘线(油麻地站A1出口下车)
3.罗湖口岸过关:东铁线( 罗湖站上车)——> 观塘线 (油麻地站A1出口下车)
转运四方香港自提时效和费用
转运四方现提供美国、日本、英国、德国、韩国、加拿大、中国台湾转运到中国香港的自提服务,基本上全面涵盖了小伙伴们日常海淘的国家及地区。自提时效和你海淘的国家和地区有关,一般情况下:
美国至中国香港自提时效为:出库后4到7个工作日;
日本至中国香港自提时效为:出库后5到16个工作日;
德国至中国香港自提时效为:出库后6到9个工作日;
英国至中国香港自提时效为:出库后4到7个工作日;
韩国至中国香港自提时效为:出库后2到4个工作日;
加拿大至中国香港自提时效为:出库后7到11个工作日;
中国台湾至中国香港自提时效为:出库后5到9个工作日。
下面我们再来看看各个国家转运到中国香港的详细运费价格:
美国至中国香港

日本至中国香港


德国至中国香港


英国至中国香港

韩国至中国香港
加拿大至中国香港


中国台湾至中国香港


常见问题解答
1. 转运四方香港自提可以合箱吗?
和其他路线不一样,转运四方的自提路线是不提供合箱服务的。当海淘的货物从商城发出之后,不要去四方提前预报,而是等所有货物到达中转仓后再认领、提交订单和付款,这种操作下它们就会在相近的时间甚至同一天一同发出,这样到达自提点的时间也差不多,方便你一次性把所有商品自提回家。
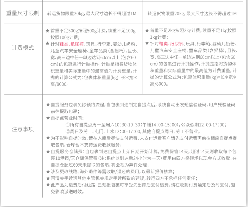
2. 转运四方香港自提仓储时间有多长?
自包裹到达自提点上架日期开始计算,免费保管14天,超过14天则收取每个包裹10港币/天仓储保管费,若60天内未取货则视为弃件处理。
3. 转运四方香港自提的运费是后置的还是要付运费了才会出仓?一般多久会出仓啊?
转运四方香港自提路线是急速出库、运费后置的。不管你什么时候付款出库时间都一样,只要到自提点之前付款都行。
4. 转运四方香港自提可以让朋友代领吗?
如果你刚好不方便领取货物时是可以找朋友帮忙带领的。转运四方领取自提的货物只需要提供货物提取码和下单者在四方提供的姓名联系方式等资料(有时候甚至不需要),并不需要出示身份证明。
5. 在转运四方预报商品的时候,已经提交的自提点信息还可以更改吗?
如果没有开启自动付费功能,在付款之前用户都可以自行更改自提点信息;即使转运货物发出之后,在到达香港中转仓之前,你也可以联系客服修改。
以上就是小编总结的转运四方香港自提攻略,希望对大家有所帮助哦!海淘我们的最终目的就是为了省钱,除了通过香港自提的路线节省关税之外,Extrabux返利网会是你又一个省钱利器!(Extrabux返利网是什么?),成功注册Extrabux返利网,通过Extrabux链接到超过10000个Extrabux合作的海淘网站下单即可获得最高30%的现金返利哟,超级划算的!(支持多种提现方式)!

认为海淘能便宜20-30%就满足了?注册Extrabux后,还能再白省至多30%!(我的迎新奖励如何变成可用?)
Extrabux返利网与国内外7,000+个商家合作,在各品牌国外官网、国外各大百货商店上海淘即可获得额外高达30%的现金返现!国内华为官网、苹果中国官网、网易严选、网易考拉、唯品会、香港SaSa、京东、苏宁等也都支持购物返现哦!
您永远比您朋友们有渠道买得划算!

