
2025美亚海淘转运公司推荐(附运费详解+优惠码+部分包税)
美国亚马逊简称美亚,是美国最大的线上购物网站,以正品、低价、商品种类齐全而闻名于世,涵盖了电子产品、服饰鞋帽、户外用品、美妆个护、母婴保健等等,在美亚你基本能够实现一站式购物。所以在众多海淘人群中,美亚海淘人数占到的比例是相当大的。虽然美亚有部分商品是支持直邮中国的,但仍有许多我们心仪的产品需要转运,这时候选择一个靠谱的转运公司能大大提升你的海淘体验!那么你知道美亚转运中国用什么转运公司好吗?接下来小编就给大家推荐几家比较常用的美亚海淘转运公司!
Shipito
网站地址:https://www.shipito.com/zh/
Shipito是最受欢迎的美国货物转运公司之一,位于加州托伦斯中心的一个漂亮的商业园区内。在美国加州,俄勒冈州,内华达州,犹他州等多个州都有仓库,且是全美为顾客提供最多邮寄方式选择的转运公司,在各个承运商都拿到了巨大的运输折扣,如DHL, USPS等,所以它们家的运费全美最低。Shipito提供包裹转运服务至全球220多个国家及地区,当然也就包括中国啦。在shipto注册账号后,你将拥有属于你自己的美国地址来进行美国网络购物。你还能用使用俄勒冈州免费仓库且享受包裹合并服务以节省更多!并且Shipito.com提供中文界面,这对华人来说非常友好。
Shipito可提供两种不同方案类型的帐户:标准(免费)会员和高级会员(可选择按年付费或按月付费)两种。如果你是标准会员,网站会将收到的包裹以同样的形式寄给你;如果你是高级会员,则可以根据你的要求将多个包裹合并到一个新的包裹中,这能帮你大大的节省一部分国际运输成本。
注册Extrabux返利网后,通过Extrabux链接到Shipito.com网站注册下单,还可额外获得消费金额最高$1的超级现金返利。(支持多种提现方式)!(Extrabux返利网是什么?)新用户注册还有$20的迎新奖励!邀请朋友注册的话,还可额外获得$5的现金奖励。
Extrabux和国内外各大电商都有合作,网站不仅汇集了超过10000+电商网站(美、英、日、澳、德、法、意大利等)的优惠折扣,通过extrabux链接下单成功后,还可拿到消费金额最高30%现金返利!无论你是海淘电子产品、奢侈品、服饰鞋包,还是母婴用品、户外用品,都有不同比例的现金返利可拿哦!
中环转运
网站地址:http://www.zhonghuanus.com/
中环转运是重庆中环国际货运代理有限公司旗下品牌,成立于2003年,属于转运界的老司机,在很多方面有自己的优势。拥有自营清关团队,从出库到收货,整体时效也比同类转运公司快。目前只在澳洲和美国两个地区开通了转运线路,但却能活到现在,是个值的选择的转运公司。
最新优惠:
1. 截止2月29日,新用户注册送800元豪礼;
2. 截止2月29日,晒单即送120元优惠券。
独家优势:所有路线都有包税和标准线两条渠道,所有包裹会自动去小票,包裹总价值≤1000元可以免费合箱;可以通过电话、微博等方式联系到客服,回复比较快,周末也有人上班,化妆品在限制要求范围内可以包税,可以转运电子产品。
不足之处:购物高峰期容易爆仓,速度会比平时放慢一些。
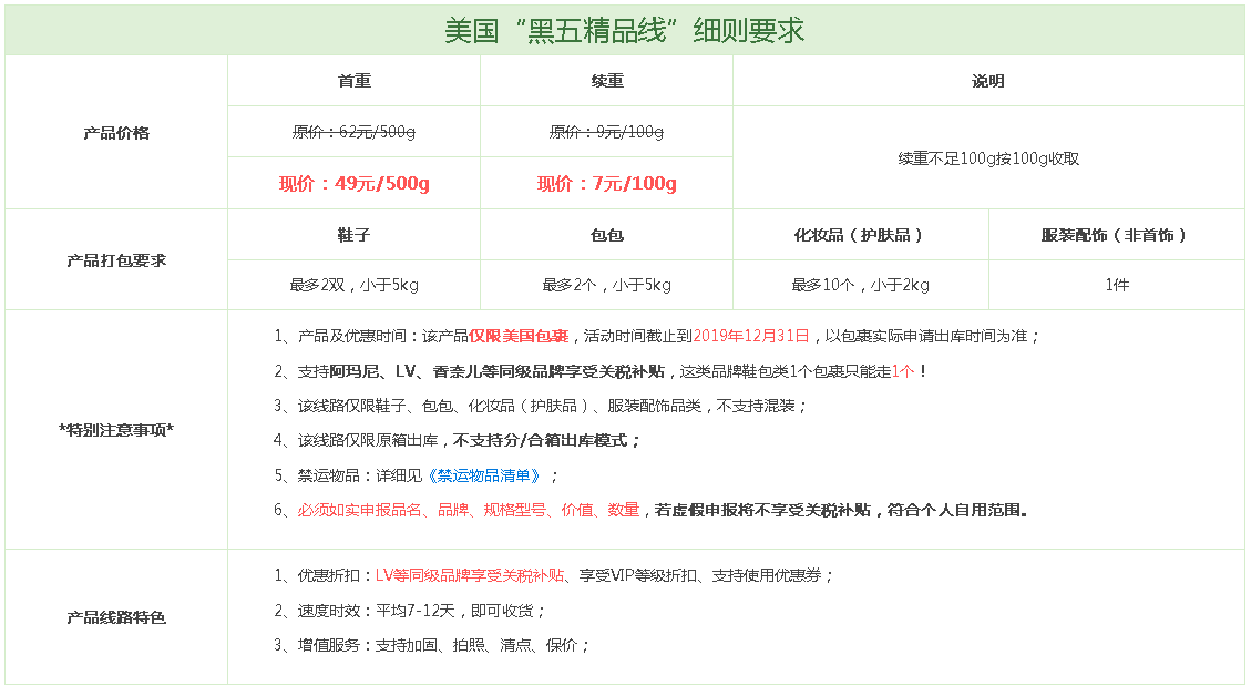
中环转运美国仓库设在俄勒冈,目前到大陆的转运路线有无忧线、标准线、以及针对黑五新推出的精品线。各线路细则和详细运费价格如下:





转运中国
转运中国是2011年成立的老牌转运公司,在转运公司和转运界中堪称是一个标杆,实力和信誉都值得称赞。目前主要线路为:美国、日本、新西兰、香港、加拿大这5个国家,稳定的时效一直被大家认可。不过由于用户数量太多,网站现在只能通过邀请码注册,你可以联系身边的转运中国VIP用户或者通过合作网站,免费索取邀请码。
最新优惠:暂无。
独家优势:商品入库、发出、进入中国清关、清关完毕发国内物流,均有短信和邮件的提醒,非常贴心,让你感觉随时随地一手掌握商品动态;除首重外,以100g为计算单位,比较省钱;无论是入库出库还是清关,效率都非常高。
不足之处:注册门槛高,需获邀请码,比较困难;转运笔记本电脑等电子产品需200元强制保险;而且网站优惠活动比较少,可以说全年基本无活动。
转运中国目前美国到中国大陆的转运路线有转运中国线路、美国邮政线路PMI、美国邮政快速线路PMEI、香港自提线路和廉价物品专线。详细运费价格如下:

转运四方
网站地址:http://www.transrush.com/
转运四方依托递四方集团10多年国际物流管理经验,不断完善物流服务体系,通过转运渠道、收费标准、运输类型、增值服务等一系列专业转运服务,灵活满足海淘用户多样化及个性化的需求。目前,转运四方已开发美国、德国、日本多国转运线路。
最新优惠:
1. 新用户注册可得100元新人礼包。
独家优势:转运四方经常放出各种运费大礼包,还经常和各大银行联合举行促销活动。转运四方和新加坡邮政Speedpost联合推出的ISS线路(现更名为邮政清关模式),价格只有USPS美国邮政的1/3,且邮政渠道中税率偏低,非常适合于走电子产品等中税率高的品类。
不足之处:不提供去鞋盒、去冰袋服务;取消客服在线咨询,出现问题得不到及时地解决。
转运四方目前主要提供关税补贴、电商清关、邮政清关三种美中转运模式。详细运费价格如下:



吉祥邮
网站地址:https://www.jixiangyou.com/
吉祥邮成立于2014年,是一家专注用户体验、口碑的海淘转运公司。在美国加州和俄罗冈州、日本东京、德国黑森州、澳大利亚新南威尔士州和新西兰潘罗斯均设有仓库,提供美中线、日中线、德中线、澳中线和新中线等价格最优惠、渠道最丰富的物流转运。它家的速度稳定在15天左右,理赔规则及售后也很不错,特别适合保健品、奶粉、服饰类等日用品海淘转运。
最新优惠:
1. 邀请好友注册成功后,每人可得20元优惠券;
2. 晒单即送20元优惠券。
独家优势:服务 口碑做得不错,商品入库、发出、进入中国清关、清关完毕发国内物流,均有短信和邮件的提醒,让你随时随地一手掌握商品动态 时效;理赔规则做得比较完善;时效相对稳定;客服响应速度非常快,有任何疑问可以通过QQ和线上客服及时联系。
不足之处:部分产品收取强制保险,因此对于童车、伞车、推车、安全座椅、电子书、笔记本、平板设备、单反相机、手机类等电子产品,不建议走吉祥邮,费用偏高;而且奢饰贵重物品也不能转运。
吉祥邮的美中转运线路包括食品保健品线、杂货线、关税补贴线、标准线、USPS邮政线。详细运费价格如下:

海带宝
网站地址:https://www.haidaibao.com/
海带宝是唯一一家上市的转运企业,界面比较简单、操作方便,海外仓库覆盖美国、日本、澳洲、德国、香港等海淘热点地区,只要注册一个海带宝基本就能淘遍全球了。此外海带宝还具备免预报,免费拍照,关税补贴,免费全程保险(赠送2000元保额),免体积费,免合箱费。
最新优惠:
1. 新用户注册送100元优惠券;
2. 香港自提渠道限时75折优惠。
独家优势:开辟免预报功能,省时省力又省心;提供关税补贴线路,最高可享受可2000元的关税补贴;咨询渠道众多,客服很有礼貌,回复问题也很及时。合箱后价值在2000以内的普通商品包裹,可享受关税补贴(化妆品、手表、奢侈品牌服饰箱包、数码相机、摄像机、电子书、单反相机、单反镜头这类特殊贵重的商品不享受),除规定商品外,2000以内的商品也可提供免费全程保险,也就是2000以内的大部分商品,走海带宝都没有税费和丢件风险。
不足之处:禁运物品多,除了无法转运手机、电脑、相机等电子产品外,据说海蓝之谜、雅诗兰黛等美妆产品也不能转运了;而且转运时效相对较慢。
海带宝目前提供美国关税补贴渠道和香港自提渠道两种转运模式。详细运费价格如下:

总结:美亚海淘可以选择的转运公司还有很多,比如铭瑄海淘、爱淘转运、中邮海外购等等。各个转运公司价格、服务都会有所不同,所以建议各位小伙伴根据自己的需求选择最适合自己的,因为转运的东西不一样,适合你的转运公司和线路也会不一样。
如果你是第一次使用转运公司,对具体的操作流程还不太熟悉的话,可以先查看最新海淘转运公司操作流程,看这一篇就够了!(附转运公司操作流程图解)!
黑五购物狂欢节倒计时1天,超过10000+海淘网站的优惠折扣尽在Extrabux返利网(Extrabux返利网是什么?),通过Extrabux的链接下单成功后还能拿到最高30%现金返利,你还在等什么呢?赶紧注册Extrabux吧!(支持多种提现方式)

认为海淘能便宜20-30%就满足了?注册Extrabux后,还能再白省至多30%!(我的迎新奖励如何变成可用?)
Extrabux返利网与国内外7,000+个商家合作,在各品牌国外官网、国外各大百货商店上海淘即可获得额外高达30%的现金返现!国内华为官网、苹果中国官网、网易严选、网易考拉、唯品会、香港SaSa、京东、苏宁等也都支持购物返现哦!
您永远比您朋友们有渠道买得划算!
