- 近年来海淘在国内越来越火,特别是澳洲和新西兰的保健品类因为其良好品质和优惠价格深受国人喜爱,而新西兰Pharmacy Direct(简称PD)药房肯定位居海淘单之一!PD药房在线销售各类澳洲奶粉,保健品以及护肤品类,而且现在PD药房海淘对国人相当的友好,不仅有中文页面,直邮和支付宝支付,网站更是常年都有不同的优惠活动!不仅简单方便,而且省钱,满额还有免邮服务哦!今天就跟随小编一起来看看超全的Pharmacy Direct药房海淘攻略,赶紧去选购自己需要的产品吧~
新西兰PD药房介绍
新西兰Pharmacy Direct成立于1996年,是目前新西兰规模最大、市场占有率最高的一家综合性药房。同时,它也是一家符合严格的新西兰医药协会标准的在线药房。母婴用品、保健品、营养补充剂、护肤品以及其他知名产品,你都能在这里买到!目前可以直接在该网站下单购买,全中文操作界面,中文客服服务,支持支付宝银联付款,100%新西兰直邮,无需转运!
【网站地址】https://cn.pharmacydirect.co.nz/
【海淘优势】产品齐全,价格优惠,中文,直邮,支付宝,各类折扣活动等等
【主营产品】营养保健,母婴用品,美妆个护等
【热销品牌】Swisse、Blackmores、Bio Island、Goodhealth、A2、Aptamil爱他美、可瑞康等
【支付方式】支付宝、银联、Paypal等。
【运送方式】直邮
tips:PD网站支持直邮中国,运费将根据订单中所有商品总重量按照首重NZD$9/kg、续重NZD$4.5/500g乘以实际超重的价格来收取,目前PD药房全场满88纽即可包邮回国,非常划算!
现附上直邮流程图以供参考

PD药房优惠信息
1.全场满85纽免邮1KG;满105澳立减3纽,需使用优惠码PD3;
2.澳新奶粉包邮包税;
3.清仓区产品低至5折;
4.注册Extrabux返利网后(Extrabux返利网是什么?),通过在Extrabux链接在PD官网海淘可以额外获得2.2%的现金返利(支持多种提现方式)
PO药房海淘下单流程
步骤1:账号注册
Extrabux返利网账号注册
PD药房官网账号注册
打开PD药房官网首页https://cn.pharmacydirect.co.nz/完成账户登录或者注册;

已有账户的朋友直接输入邮箱,密码完成登录就可以开始购物;

没有账号的话需要先输入手机号或者使用邮箱完成注册再购物;手机注册的话,输入手机号,验证码,短信验证码,密码即可完成。注意,密码需要6-20位字符,由数字或字母组合。

邮箱注册:输入邮箱,密码即可注册。

使用邮箱注册的最后一步绑定手机可以选择立即绑定,也可以跳过,请根据个人情况选择。

步骤2:挑选产品
账号注册成功后,就可以进入主页开始挑选你要购买的商品了,可以根据需要在商家列表中选择产品,也可以在search栏输入自己具体需要的产品,或者商家主页banner上浏览都可以。

选中商品之后进入商品详情页,选择商品规格数量等,加入购物车;

加入购物车之后会有弹窗提示,商品已经加入购物车,如果想继续购物则返回商家页面购买其他产品。如果想直接接受则点击去购物车结算即可。

步骤3:购物车结算
进入购物车结算页面,可以选择增加商品数量或者选择不要哪些产品等,然后点击结算进入下一步。

步骤4:输入收货地址
确认好购物车商品信息之后就是填写收货地址(中文填写)。带 * 号都是必填项哦~

步骤5:实名认证
地址填好后进行实名认证,只需填写身份证号码就可以了;新注册第一次购买的小伙伴们一定要填写的。
步骤6:优惠券/优惠码使用
如果商家有运费优惠券或者优惠码,可以在此输入相关优惠信息,然后提交订单。

步骤7:选择支付方式
新西兰PD药房有三种支付选择 ,支付宝 ,在线银行卡支付,都是大家很熟悉的支付方式, 选择其中一种支付方式付款就好。

如果使用支付宝,直接进入支付页面扫一扫二维码就好;如果使用银联卡,需要输入卡号或者登录网银进行支付。

步骤8:核对信息&完成订单
填完所有信息之后便是核对所输入的收货地址,折扣码是否已经输入获取折扣,订单商品信息是否正确,所有信息核对无误,提交订单,整个购物流程结束。支付成功即生成订单,可以到我的账户查看订单状态
【PD药房必买产品推荐】
1.Swisse 胶原蛋白液体口服液 500ml
2.Lucas Papaw Ointment 天然神奇番木瓜膏万用膏
3.A2 白金系列幼儿配方奶粉
4.Bio Island 生物岛 液体钙软胶囊
5.Bio Island 生物岛 婴幼儿高度海藻油DHA
6.Avene系列护肤品
PD药房海淘购物Tips
Pharmacy Direct中文站对订单金额和数量都有一定要求,具体如下:
1.单笔订单商品总金额最高可达NZ$240(不包括运费);
2.其中婴幼儿奶粉每单各限购1件、彩妆类商品每单各限购2件,护肤品限购4件;
3.PD建议同一个收件人同一天的订单数量不超过3单,如有需要请更换不同的收件人下单购买。
4.婴幼儿奶粉均从澳洲发出,每个订单6罐装奶粉限购数量为1件,个人中心将同步2个对应物流单号。奶粉不参加站内满减折扣。
* 同一姓名/身份证/电话/地址视为同一收件人。
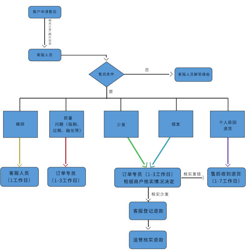
PD药房退货政策
因清关、国际运输等客观条件限制,Pharmacy Direct为中国顾客仅提供因产品质量问题的退换货服务。自实际收货日期起,7天内如因产品质量问题,可以退换货。客户可邮件联系中文站客服办理退换货事宜。具体细则如下:
(1) 消费者由于个人原因(如收货后觉得不适合等),一概不能安排退换货;
(2) 由于商品有质量问题要求退换货(如过期、发生质量变化等),需要在实际收货日的7天内联系中文站客服,否则则视作商品正常。
(3) 由于物理问题造成商品损坏或缺件,需要在实际收货日的7天内联系中文站客服并提供相关证明,并在实际收货日的14天内寄回。如超过以上时限,Pharmacy Direct则不作受理。
退货流程图如下

认为海淘能便宜20-30%就满足了?注册Extrabux后,还能再白省至多30%!(我的迎新奖励如何变成可用?)
Extrabux返利网与国内外7,000+个商家合作,在各品牌国外官网、国外各大百货商店上海淘即可获得额外高达30%的现金返现!国内华为官网、苹果中国官网、网易严选、网易考拉、唯品会、香港SaSa、京东、苏宁等也都支持购物返现哦!
您永远比您朋友们有渠道买得划算!






